免费注册·RSS源·手机版·广告服务·服务介绍·投稿中心·收藏本站· 设为首页 市场有风险,投资需谨慎

行业资讯

  • 行业资讯
  • 买卖招商
当前位置:首页>行业资讯>正文

中国兽医药品监察所发布《兽用抗菌药替代产品推荐品种目录(2025年)》

2025-11-21 08:47:56来源:金农网金农号自媒体中心作者:中国兽医药品监察所
  编者按:为推进兽用抗菌药使用减量化行动,中国兽医药品监察所组织开展了兽用抗菌药替代产品筛选评价工作,经多方征集、专家论证,编制了《兽用抗菌药替代产品推荐品种目录(2025年)》,旨在帮助指导养殖场(户)正确选用替代产品,提升绿色养殖水平。养殖场(户)自主用药时,应严格按照说明书列出的适用范围和用法用量使用。现予以转载,供广大读者参考。
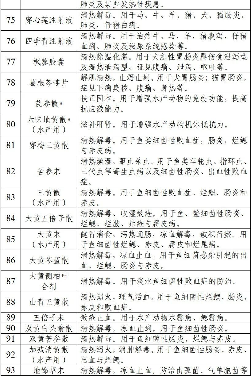
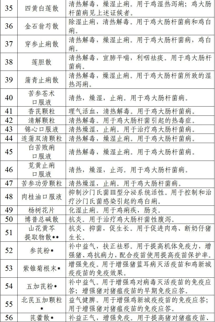
  兽用中药推荐品种目录

  说明:本目录涵盖具有抗菌抗炎、扶正固本、促进动物生长功效的中药制剂107个。其中,用于细菌感染性疾病和证候的中药制剂71个;由具有“药饲同源”性质药材组成的中药制剂32个(以*标注);可长期或阶段性饲料添加的中药制剂4个(以**标注)。

  兽用细菌类疫苗推荐品种目录

  说明:本目录涵盖115种细菌类疫苗,其中禽用疫苗27种,猪用疫苗51种,牛羊用疫苗34种,皮毛动物用疫苗3种。

  其他推荐品种目录

  说明:本目录涵盖3种微生态制剂,1种抗体类产品。

特别声明

  1. 1.本文为自媒体、作者等金农网网络用户在金农网自媒体中心上传并发布,仅代表作者观点,不代表金农网的观点或立场,金农网仅提供信息发布平台和存储空间。
  2. 2.凡本网注明“来源:中畜网-中国畜牧网络平台”的所有作品,版权均属于中畜网-中国畜牧网络平台,未经本网授权不得转载、摘编或利用其它方式使用上述作品。已经本网授权使用作品的,应在授权范围内使用,并注明“来源:中畜网-中国畜牧网络平台”。违反上述条款,本网将追究其相关法律责任。
  3. 3.凡本网注明“来源:XXX(非本网站)”的作品,均转载自其它媒体,转载目的在于传递更多信息,并不代表本网赞同其观点和对其真实性负责。
  4. 4.本网所展示的信息由买卖双方自行提供,其真实性、准确性和合法性由信息发布人负责。本网站不提供任何保证,并不承担任何法律责任。
  5. 5.友情提醒:网上交易有风险,请买卖双方谨慎交易,本地最好是见面交易,异地交易请多学、多看、多问、多了解,网上骗术多种多样,谨防上当受骗!
  6. 6.本网刊载之所有信息,仅供投资者参考,并不构成投资建议。投资者据此操作,风险自担。
  7. 7.如因作品内容、版权、地址不清稿酬未付和其它问题需要同本网联系的,请在30日内进行。联系方式:编辑部电话:0451-88003358 电子信箱:info@chinafarming.com(系统自动保留7天)
畜牧交易
热文TOP10
中国兽医药品监察所发布《兽用抗菌药替代产品推荐品种目录(2025年)》